19
2023.04
在这里,孵化了国奖项目
2023-04-19
作者:城建与环境学院
发文单位:部门动态

资源环境科学实验教学中心于2019年立项为省级实验教学示范中心,目前拥有基础教学、专业教学、专业创新和科研等四个平台,下设普通化学实验室、水污染控制工程专业实验室、环境监测实验室、虚拟仿真实验室、创新实验室、环境微生物实验室和精密仪器分析实验室等。同时,中心还有东莞绿色能源重点实验室和校级能源与环境重点实验室等科研平台。实验室面积达到1188m2,总固定资产超过665.7万元,教学、科研和实验等各类专职人员达21名,其中教授4人,副教授4人,高级工程师2人,博士4人。


资源环境科学实验教学中心(省级)


城建与环境学院院长肖红飞介绍中心下设基础实验教学区、专业实验教学区和综合实训实操区,共有8个实训室和一个教师工作站。


走进资源环境实验教学中心——创新实验室


创新实验室位于8C402,8C505,为开放实验室,主要为学生的毕业论文设计、各项创新活动、课外科技活动和学生参加挑战杯等各种竞赛提供实验场地。中心还成为教师科研基地及对外服务窗口。


创新实验室


在创新实验里学生们孵化了近10项国家级竞赛奖励、30余项省市级学科竞赛奖励。同时承担了40余项大学生创新创业项目(国家级5余项);10余项省大学生“攀登计划”项目,学生获得论文和专利10项。


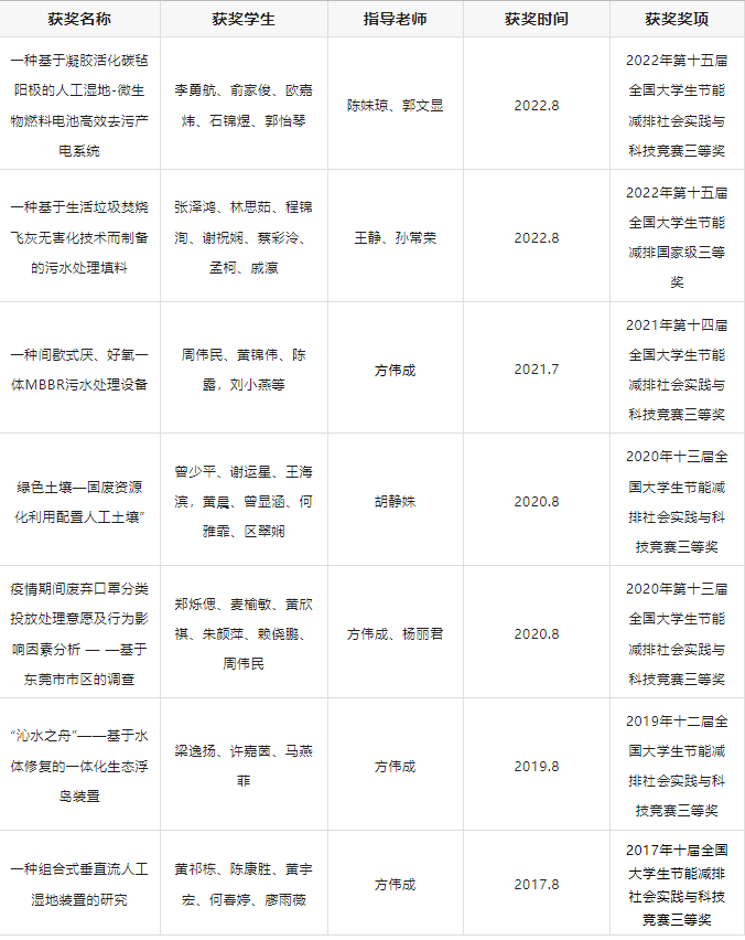
全国大学生节能减排社会实践与科技竞赛二等奖


全国大学生节能减排社会实践


与科技竞赛历年获奖名单


走进资源环境实验教学中心——环境监测实验室

环境监测实验室是环境工程专业的专业实验室,位于8C506,建于2012年01月,总面积108平方米,主要承担《环境监测》《仪器分析》等课程的实验教学任务。为BV伟德官方网站大学生生物化学实验技能竞赛、BV伟德官方网站实验室开放日活动提供比赛场地和活动场所。同时也为学生开展大创项目和“攀登计划”项目提供研究平台。

实验室仪器设备台套总数90多台(套)。主要实验仪器设备:可见分光光度计、紫外分光光度计,消解仪、生化培养箱、声级计、大气采样器、大气总悬浮颗粒采样器、恒温恒湿箱、高压灭菌锅等。

城建与环境学院副院长郭文显介绍,实验室可开设水中色度的测定、水中悬浮物固体和浊度的测定、水中氨氮的测定、水中总磷的测定、水中化学需氧量的测定、水中五日生化需氧量的测定、大气中二氧化硫的测定、大气中氮氧化物的测定,空气中臭氧含量的测定,大气中TSP的测定,大气中PM10的测定,校园空气质量测定、校园声环境质量现状监测与评价等实验项目。


走进资源环境实验教学中心——普通化学实验室

普通化学实验室是环境工程专业的基础实验室,位于8C502-8C503#,建于2012年01月,总面积216平方米,主要承担无机化学、分析化学、有机化学等课程的实验教学任务。为BV伟德官方网站大学生生物化学实验技能竞赛、BV伟德官方网站实验室开放日活动提供比赛场地和活动场所。

实验室仪器设备台套总数130多台(套)。主要实验仪器设备:摩尔分析型超纯水机、石英自动双重纯水蒸馏器、鼓风干燥箱、台式水循环真空泵、精密分析电子天平、酸度计、电导率仪。

实验室可开设玻璃管加工及塞子钻孔、分析天平的称量练习、酸碱标准溶液的标定及混合碱的测定、缓冲溶液的性能及醋酸解离常数的测定、邻二氮菲分光光度法测定铁的含量、乙酸乙酯的制备等多个实验项目。


院长肖红飞介绍说,资源环境实验教学示范中心从加强基础、拓宽知识、培养能力、注重个性、提升综合素质的人才培养原则出发,建立基础实验-专业技能-创新能力-产学研合作为一体的教学训练模块,强化学生创新理念与创新思维的构建,努力打造知识、能力、素质三位一体的新型环境类工科人才培养实训教学体系。

(图片:城建与环境学院 一审:段懿芳  二审:叶云峰  三审:万文双   )